Autorizações operacionais que requerem uma análise de risco operacional
Os operadores de sistemas de aeronaves não tripuladas (UAS) que pretendam solicitar um pedido de autorização operacional (OAT), por via eletrónica, à ANAC, devem reunir todos os documentos exigidos pelo Regulamento de Execução (UE) 2019/947 da Comissão de 24 de maio e através dos meios de conformidade e linhas de orientação publicados (AMC e GM) pela EASA.
1. O pedido de autorização operacional (OAT) deve conter toda a documentação necessária em conformidade com a norma UAS.SPEC.030 e os AMC/GM da EASA (aceder aqui), a fim de ser verificada pela ANAC, e no formato requerido, devidamente assinados, nomeadamente:
a) Modelo do requerimento preenchido e assinado (vide formulários);
b) Modelo de características técnicas da aeronave não tripulada (vide formulários);
c) Modelo dos procedimentos para assegurar a conformidade para com o Regulamento (UE) 2016/679 GM1 UAS.SPEC.050(1)(a)(iv) Responsibilities of the UAS operator (vide formulários);
d) Manual de operações (MO), sempre que requerido pelo risco e complexidade da operação e tendo em conta os objetivos de segurança identificados e a serem implementados de acordo com os resultados da avaliação de risco SORA, em conformidade com o Anexo A ao AMC 1 do Artigo 11.º, “Guidelines on collecting and presenting information on systems and operations regarding UAS operations conducted in the specific category" (vide formulários);

Figura A.2. – Cenários comuns e como podem causar um impacto no MO
Estrutura recomendada PDRAs (vide formulários)
Estrutura recomendada do MO (SORA 2.5)
-
Cover page
-
Document control
-
Other applicable documents
-
Purpose and scope of this document
-
List of contents
-
List of definitions and abbreviations
1 Part A — General Part 1.1 Opening statement 1.2 Security and privacy statement 1.3 Environmental statement 1.4 The operating organisation 1.4.1 Structure / organisation chart 1.4.2 Duties and responsibilities of the personal 1.5 Change management 1.6 Retention periods 1.7 Document control 1.8 Requirements and qualifications for personnel 1.8.1 Remote pilot 1.8.2 Maintenance personnel 1.8.3 Ground staff 1.8.4 Training, examination and supervision personnel 1.9 Crew member is ‘fit for the operation’ 1.9.1 Preventive health care 1.9.2 Duty hours and rest periods
2 Procedures (Part B) 2.1 Multi-crew coordination 2.2 Flight planning 2.2.1 Use of up-to-date information 2.2.2 Geographical zones 2.3 External services and systems 2.3.1 Services .3.2 Systems 2.4 Procedures for obtaining information about and evaluating weather conditions 2.5 Procedures for responding to unexpected adverse weather conditions 2.6 Procedures for tactical mitigation performance requirements (TMPRs) 2.7 Occurrence reporting 2.7.1 What must be reported? 2.7.2 Who must report? 2.7.3 What must be observed after reporting? 2.8 Procedures specifically for UAS 1 2.8.1 Normal procedures 2.8.2 Contingency procedures 2.8.3 Emergency procedures 2.9 Procedures specifically for UAS 2 2.9.1 Normal procedures 2.9.2 Contingency procedures 2.9.3 Emergency procedures
3 Part C — Flight areas 3.1 General operational limitations 3.1.1 Environmental conditions 3.1.2 Technical operational limitations 3.2 Flight area 1 3.2.1 Description 3.2.2 Calculation of the contingency volume (CV) / ground risk buffer (GRB) 3.2.3 Specific procedures for flight area 1 3.2.4 Emergency response plan (ERP) — Local information 3.3 Flight area 2 3.3.1 Description 3.3.2 Calculation of the contingency volume (CV) / ground risk buffer (GRB) 3.3.3 Specific procedures for flight are 2 3.3.4 Emergency response plan (ERP) — Local information 3.4 Flight area 3 3.4.1 Description 3.4.2 Calculation of the contingency volume (CV) / ground risk buffer (GRB) 3.4.3 Specific procedures for flight area 3 3.4.4 Emergency response plan (ERP) — Local information
4 Part D — Training
5 Part E — Emergency response plan (ERP) 5.1 General 5.2 Creation of the ERP 5.3 ERP template 5.4 Preparation and briefing 5.5 Reporting procedures and obligations after an emergency
6 Part T — Technical part of the UAS 6.1 UAS 1 [Model/Type] 6.1.1 Description 6.1.2 Image/graphic 6.1.3 C3 link 6.1.4 Parachute (M2) 6.1.5 TMPRs 6.1.6 Containment 6.1.7 Human–machine interface (HMI) 6.1.8 Payload 6.1.9 Automatic protection of the flight envelope 6.1.10 Designed and qualified to operate in adverse environmental conditions 6.2 UAS 2 [Model/Type] 6.2.1 Description 6.2.2 Image/graphic 6.2.3 C3 link 6.2.4 Parachute (M2) 6.2.5 TMPRs 6.2.6 Containment 6.2.7 Human–machine interface (HMI) 6.2.8 Payload 6.2.9 Automatic protection of the flight envelope 6.2.10 Designed and qualified to operate in adverse environmental conditions
7 Part M — Maintenance 7.1 General 7.2 Software updates 7.3 Maintenance of UAS 1 [Model/Type] 7.4 Maintenance of UAS 2 [Model/Type]
8 Annex 8.1 Evidence 8.1.1 Organisational evidence 8.1.1.1 Organisational operating certificate 8.1.1.2 Maintenance programme / organisation certificate 8.1.2 Operational evidence 8.1.2.1 Operational agreements (e.g. with ATC) 8.1.2.2 M1 8.1.2.3 Flight tests 8.1.2.4 Performance of external services and systems 8.1.3 Technical evidence 8.1.3.1 Design (DVR, TC) 8.1.3.2 M2 8.1.3.3 Manufacturer competence 8.2 Printed forms 8.2.1 List of maintenance personnel 8.2.2 List of personnel authorised to conduct pre-flight and post-flight inspections 8.2.3 List of the training/experience level of personnel 8.2.4 List of authorised remote pilots 8.2.5 List of personnel trained in the emergency response plan (ERP) 8.2.6 Operator flight logbook 8.2.7 Technical logbook 8.3 Checklists 8.3.1 ERP template 8.3.2 Pre-flight inspection — Checklist 8.3.3 Post-flight inspection — Checklist 8.4 Manuals 8.4.1 Maintenance manual for UAS 1 8.4.2 Maintenance manual for UAS 1
Nota: O formulário F 7.3.6.4.4 relativo à estrutura de um MO está revogado. Os operadores podem usar os manuais de orientação da EASA.
e) Confirmação de que desde o início as operações de UAS estão abrangidas por uma cobertura de seguro adequada, se tal for requerido pelo direito nacional ou da União:
- Anexar comprovativo de apólice de seguro válida, compatível com os limites estabelecidos na Portaria n.º 2/2021, caso o UAS tenha um MTOM 0,9Kg (900g) ou superior.
f) No caso da operação de UAS pretendida se desenrolar em espaço aéreo controlado, é necessária uma evidência de que o operador assegurou um mecanismo de coordenação com o prestador de serviços de navegação aérea, de acordo com a alínea b) do UAS.SPEC.040 (evidenciar a coordenação e submeter o procedimento sendo o mesmo avaliado no âmbito da OSO#8, carecendo de uma robustez média a SAIL II);
g) Dependendo se está a ser solicitada uma OAT com PDRA ou através de SORA 2.5, deva ainda em anexo disponibilizar, conforme o caso:
i) No caso de PDRA: submeter adicionalmente o PDRA (Pre-defined Risk Assessment) Avaliação de risco predeterminada e a respetiva matriz de conformidade devidamente preenchida com as evidências
Nota: As matrizes de conformidade com os PDRA encontram-se disponibilizadas em versão word aqui.
Um PDRA é um cenário de operação mais genérico que inclui mitigações de segurança, produzido através da aplicação direta da metodologia SORA AMC2 Article 11 “Rules for conducting an operational risk assessment”. Esta forma abrangente proporciona ao operador de UAS maior flexibilidade na aplicação de medidas de mitigação ao risco intrínseco da operação. Os operadores, além de cumprirem com os requisitos do PDRA, podem aplicar ou introduzir mitigações mais precisas, nomeadamente a fim de identificar situações em que é necessária coordenação com os prestadores de serviços de navegação aérea e mitigar os riscos de privacidade, segurança contra atos ilícitos, ambientais ou outros.
Ao submeter um pedido para um PDRA a tabela predeterminada preenchida e assinada deve ser submetida juntamente com o requerimento da alínea a) e o manual do operador da alínea d), além dos restantes documentos (exceto uma análise SORA, que não é necessária caso utilize um PDRA).
Lista de PDRAs disponíveis (consultar EASA AMC/GM ou aqui):
i. PDRA S-01 (i.e., trabalhos agrícolas ou operações de carga em voo de curto alcance)
ii. PDRA S-02 (i.e., vigilância, trabalhos agrícolas, operações de carga de curto alcance)
iii. PDRA G-01 (i.e., vigilância e operações de carga de longo alcance)
iv. PDRA G-02 (toda a gama de operações em espaço aéreo segregado)
v. PDRA G-03 (i.e., inspeções de linhas e trabalhos agrícolas)
Lista de PDRA em desenvolvimento:
vi. PDRA 05 (i.e., todo o tipo de operações em espaço aéreo onde é possível detetar pelo menos 50% do tráfego tripulado)
vii. PDRA 06 (i.e., testes de protótipos)
viii. PDRA 07 (i.e., inspeção de aeroportos ou pistas)
ix. PDRA 08 (i.e., operações com enxames de drones – espetáculos luminosos)
ii) No caso de um SORA 2.5 (Specifc Operations Risk Assessment) submeter:
Nota: Foram inseridos critérios de robustez para os fabricantes e organizações de formação de acordo com as normas estabelecidas no Anexo E. O operador de UAS tem de assegurar que adquire um UAS com as capacidades a bordo e compatível com a robustez técnica exigida, sob pena de não ser possível autorizar por motivos de segurança operacional, na medida que o equipamento não é suficientemente seguro para o conceito de operação pretendido.
Sempre que não seja utilizado um PDRA ou declarado um STS, o operador tem de efetuar uma avaliação do risco operacional através da metodologia SORA (versão 2.5). Na medida do possível os operadores devem utilizar um STS ou PDRA, sendo que o processo através do SORA 2.5 deverá apenas ser utilizado caso não exista um STS ou PDRA apropriado.
Esclarecimentos:
-
SORA 2.5: a análise de risco SORA 2.5. com o número da versão, devidamente assinada é o documento que guia o operador de UAS para identificar o risco a fim de introduzir medidas para reduzi-lo. Este documento deve ser controlado caso ocorram alterações. Em qualquer pedido de alteração o requerimento tem de ser submetido assinalando quais os manuais que mudaram a vermelho, entre outros elementos etc. O operador de UAS pode propor um procedimento de alterações à ANAC sendo essa condição aprovada na OAT emitida (condição da ANAC), caso seja aceite. A metodologia é baseada no princípio de um modelo de avaliação de risco de segurança holístico, abrangendo a totalidade do sistema (i.e., competência, organização, procedimentos, características técnicas do equipamento, manutenção) usado para avaliar os riscos de uma determinada operação de UAS.
A metodologia considera o risco no solo e no ar (contributo final conjunto indissociável) e como resultado, permite a identificação de mitigações e de objetivos de segurança (OSO´s) a serem cumpridos a um determinado nível, introduzidas estrategicamente e taticamente (i.e., competência, procedimentos e especificações técnicas da aeronave não tripulada) face ao nível de risco identificado, apresentadas de forma a que o operador demonstre integridade e evidencie garantias (nível de robustez).
Os objetivos de segurança operacional (OSO´s) têm de ser cumpridos com o nível de robustez necessário para o conceito de operação pretendido pelo operador da aeronave não tripulada.
Os anexos ao SORA apresentam o nível de integridade e de garantias que tem de ser assegurado e demonstrado à ANAC, nomeadamente através do manual de segurança da operação, das características técnicas dos equipamentos, do método para assegurar a competência do pessoal envolvido na operação, da manutenção, entre outros.

Figura 1 – Esquema representativo da metodologia SORA. O operador de UAS deve consultar a metodologia no AMC/GM disponibilizado pela Agência da União Europeia para a Segurança da Aviação.
- Matriz de conformidade SORA 2.5: Baseado no resultado do SORA, o operador deve propor uma lista das medidas de mitigação através da matriz e conformidade do Anexo A ao AMC1 art.º 11.º, com informações suficientes para a autoridade competente avaliar a adequação dos meios de atenuação a fim de avaliar os riscos. Essas medidas estão consolidadas na matriz de conformidade com remissão aos meios de prova, nomeadamente no manual de operações, procedimentos, programa/plano de formação, programa/plano de manutenção, bem como implementadas nos próprios sistemas e equipamentos (robustez técnica dos UAS).
- Elaboração do SORA: Para elaborar o SORA é necessário ter em conta, nomeadamente a densidade populacional, o espaço aéreo, e a área e o espaço aéreo adjacente ao volume operacional.
Tabela 1 — Correspondência entre a avaliação quantitativa e qualitativa do iGRC. Consultar o ponto 4 da página de condições locais aqui.

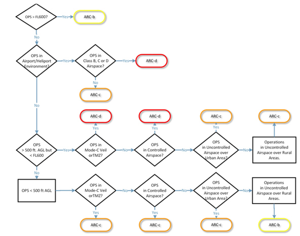
Figura 2 — Avaliação qualitativa do iARC. Para extrair o iARC no caso de voo em zonas geográficas deve ser consultado https://dnt.anac.pt.
Tabela 2 – Exemplos para aferir o iARC e expetativa de aceitação pela ANAC.
- Transporte de Carga Perigosa: A aplicação da metodologia para as operações de transporte de pessoas ou cargas perigosas a bordo do UAS (i.e., armas, amostras sanguíneas), no qual existem riscos adicionais em caso de acidente, apresentando, portanto, riscos adicionais, é explicitamente excluída do âmbito desta metodologia, bem como aspetos de interferência contra atos ilícitos, privacidade e ambientais.
O transporte de cargas perigosas neste conceito de transporte de A para B sobre pessoas não envolvidas (principalmente em zona urbana) requer um LUC e no mesmo a aprovação para transporte de carga perigosa (DGR, e cumprir com as instruções técnicas para o transporte seguro de mercadorias perigosas por via aérea (ICAO IT - Doc 9284 e Anexo 18)). As condições aprovadas têm também de constar do manual de procedimentos (Parte A e D). Para a aprovação, é necessário o detentor do LUC demonstrar que tem uma organização interna, formação específica, procedimentos de operação e conformidade com as Instruções Técnicas para o Transporte Seguro de Mercadorias Perigosas por Via Aérea (ICAO TI).
Nota: Quanto a cargas perigosas a regulamentação está preparada para transportar sem largar a mesma em voo, pelo que no caso de espetáculos de pirotecnia usando UAS com ignição da mesma em voo, o conceito é diferente. Pode ser aprovado mediante uma análise de risco concreta, sendo essencial garantir desde logo uma zona no solo controlada sob penas de a operação e o UAS carecerem de certificação (usar um UAS certificado pela EASA). Em Portugal para utilizar pirotecnia é necessário deter previamente uma Licença Especial de Ruído (LER) emitida pelo respetivo município e a autorização da Polícia de Segurança Pública (PSP), nos termos do art.º 14.º do Regulamento n.º 1/2025 de da Administração Interna, relativo à Disponibilização, posse, transporte, armazenagem e utilização de artigos de pirotecnia.
- Outros riscos: Os riscos relativos à proteção de dados, a responsabilidade, os seguros, a segurança contra atos ilícitos e a proteção ambiental estão excluídos do âmbito de aplicação da metodologia SORA 2.5., mas o operador de UAS não está isento dessas regras existentes nos regulamentos nacionais e europeia (p.ex. Parte B do Regulamento de Execução (UE) 2019/947). Para além de realizar o processo SORA, o operador de UAS deve igualmente assegurar o cumprimento de todos os outros quadros regulamentares aplicáveis às operações com UAS que não sejam necessariamente abrangidos pela SORA, ou seja, a SORA não exclui quaisquer requisitos regulamentares adicionais impostos pelo Estado e pela autoridade(s) competente(s). Os operadores de UAS devem te rem consideração as condições locais disponíveis no ponto 4 da seguinte página aqui.
2. Informações úteis
2.1. Estabelecimento das condições na OAT pela ANAC
A ANAC estabelece, se for necessário, condições e limitações, por exemplo, de índole operacional, de competência dos pilotos remotos e das características das aeronaves não tripuladas, diretamente na autorização, aos quais o operador remoto tem de cumprir e assegurar para operar, nomeadamente:
a) Características técnicas dos equipamentos: O operador de UAS tem de assegurar que detém um UAS tecnicamente robusto tal como requerido pelo PDRA ou SORA, concebido para o conceito de operação, em termos de projeto, sistemas e componentes (disponibilizado por uma entidade responsável pelo projeto, produção e fabrico) a fim de mitigar riscos, bem como assegurar a manutenção adequada. Caso seja também o fabricante assume as responsabilidades do mesmo nos termos das OSO´s técnicas do SORA.
b) Operacionais: O operador tem de manter os seus procedimentos e manuais atualizados.
c) Competência: O operador é responsável por assegurar a formação e verificação de competência dos seus pilotos remotos, devendo para tal apresentar um programa de formação durante o processo de pedido de autorização.
2.2. Objetivos técnicos, M2 e FTS melhorado do SORA e PDRA´s
A metodologia SORA e os PDRA´s incluem requisitos técnicos que têm de ser implementados.
Após a realização do SORA, o operador determina o SAIL (o nível de risco intrínseco da operação) e identifica o nível de robustez dos objetivos de segurança operacional (OSO) a demonstrar, como se segue, para os OSO relacionados com a conceção:
- Para operações SAIL I, II e III
Até SAIL II: um operador pode utilizar um drone com marcação de classe (até SAIL II) ou com uma declaração de conformidade do drone com os OSOs técnicos (incluindo a MoC 2511, MoC 2512), partindo do pressuposto que elaborou o relatório de testes (a enviar a ANAC).
No entanto, para efeitos de conformidade com as medidas técnicas de mitigação (M2) e de confinamento melhorado/reforçado, a ANAC pode solicitar a utilização de um drone avaliado pela EASA através de um relatório de verificação do projeto/conceção (DVR, design verification report).
SAIL III: No Caso de SAIL III, além de eventualmente ser necessário MoC para SAIL II, é necessária uma declaração por cada uma das seguintes OSOS´s técnicas para garantir que o UAS é seguro:
- São utilizadas as MOC OSO #02 , , MOC OSO #03, MOC OSO #05, MOC OSO #06, MOC OSO #08,MOC OSO #18, MOC OSO #19/#20, MOC OSO #24. Opcionalmente pode também utilizar a MoC Light UAS.FTB issue 1 para a OSO#4 (usada no DVR)
- Garantir ainda que:
- São aplicados os ensaios de controlabilidade segura definidos pela norma publicada ASD-STAN prEN 4709-001; e
- São utilizados os princípios relativos aos processos de conceção e produção, às especificações e à durabilidade dos materiais, aos métodos de fabrico, à resistência mecânica e ao controlo de configuração, conforme expressos no MoC proposto para o OSO n.º #2;
- São utilizados os princípios expressos no MoC Proposto para o OSO n.º # para elaborar o manual de voo.
- Para as operações SAIL V e VI (classificadas como de risco elevado): é necessária a utilização de um drone com um certificado de exame tipo de acordo com o Regulamento (UE) 748/2012 (conhecido como Parte 21), ou seja emitido pela EASA;
- Para as operações SAIL IV: existe uma opção mais adequada, simplificada e flexível comparativamente à certificação do UAS, mas mais robusta comparativamente à declaração das MoC a SAIL III : o Relatório de Verificação do Projeto/conceção (DVR) emitido pela EASA.
Em todo o caso, as informações mais atualizadas relativas a MoC, DVR (verificação do desenho/projeto) e certificação devem ser consultadas na página eletrónica da entidade responsável, a EASA. A figura infra disponibiliza informação genérica da robustez dos equipamentos necessária de acordo resultado de operar em diferentes níveis de risco.
Na declaração de MoC assume-se que os operadores já completaram todos os testes funcionais e compilado os documentos necessários para a prova documental em caso de verificação pela ANAC ou EASA. Só apenas após a implementação integral das respetivas MoCs é que os operadores podem declarar a utilização da mesma à ANAC.

As informações para avaliação de desenho e certificação podem ser encontradas no página eletrónica da EASA.
2.2.1. FTS melhorado
No caso de ser necessário implementar a contenção melhorada referida no SORA, a fim de proteger a área no solo adjacente devido ao risco elevado no solo (i.e., área no solo controlado em local com concentrações de pessoas na área adjacente), o operador deverá declarar à ANAC no âmbito da autorização operacional da categoria específica (inclui os PDRA´s) a implementação da MoC Light-UAS 2511 (MoC, means of Compliance) da EASA para efeitos da instrução dos pedidos de autorização. Os operadores da categoria específica podem encontrar informações sobre este assunto na página da EASA relativa à categoria específica . Sugere-se a leitura do seguinte documento:
2.2.2. M2 do GRC revindicada a nível médio (M)
Na eventualidade do operador de UAS pretender operar numa zona urbana (densidade populacional elevada) ou exista a necessidade de introduzir uma mitigação técnica (M2) para reduzir o efeito do impacto no solo (i.e., paraquedas), o operador pode revindicar um nível de robustez médio para reduzir o risco. O operador deverá declarar à ANAC no âmbito da autorização operacional da categoria específica, a conformidade com a MoC Light-UAS.2512. A ANAC reserva-se ao direito de solicitar meios de prova da implementação antes de emitir a autorização tendo em conta a importância para a segurança operacional da mitigação. Sugere-se a leitura do seguinte documento:
2.2.3. Testes FTB para DVR em SAIL III e IV
Na eventualidade do operador de UAS pretender efetuar uma operação de médio risco, cujo nível de integridade e garantias se situa até SAIL III, a FTB MoC SC Light-UAS, no caso de ser necessário um DVR da EASA (garante nível médio em determinados OSOs técnicos), tem de ser utilizada. Neste âmbito, são efetuados testes funcionais ao sistema de aeronaves não tripuladas, da responsabilidade do operador (caso seja também o fabricante) ou do fabricante, que podem requerer um número significativo de horas até atingir um resultado positivo. Esta(s) MoC(s) devem ser declaradas a EASA e serve apenas para o operador/fabricante solicitar um DVR bem como servir de base aos testes funcionais no caso de um processo de certificação do equipamento segundo a SC-Light UAS da EASA, para operar em ambientes de risco médio:
2.3. Linha de orientação para decidir quanto à integração de MoC ou usar DVR em resultado do SORA
A fim de servir como linha de orientação inicial, não obstante ser possível a ANAC definir a dimensão da área e a volumetria do espaço aéreo adjacente, a necessidade de instalação de um sistema de contenção melhorado (FTS), ou necessidade de instalação de um sistema de redução do efeito do impacto no solo (i.e., paraquedas), para qualquer nível de SAIL, é necessário ponderar a integração das MoC infra indicadas nas seguintes situações:
a) Integrar a MoC Light-UAS.2511 (contenção melhorada até SAIL III step#8)
i) Operações de categoria específica de voos em formação (SWARMs), principalmente sempre que em área com elevado grau de urbanização (sendo um indicador de densidade populacional elevada) ou existir uma multidão ao alcance na área adjacente;
ii) Operações de categoria específica no qual é utilizado um PDRA e solicitada uma autorização com local genérico (sem local exato de operação) para espaço aéreo não controlado a fim de cumprir com as provisões técnicas;
iii) Operações de categoria específica no qual é utilizado um PDRA para operar em espaço aéreo controlado, desde que o volume adjacente não se estenda até a uma zona geográfica proibida, até a um procedimento de espaço aéreo publicado ou coincida com a altura mínima de voo num local onde é provável o sobrevoo de aeronaves tripuladas (por exemplo num túnel VFR, ponto de reporte, rádio ajuda);
iv) Regra geral na categoria específica no qual seja utilizado um PDRA, sempre que o volume adjacente não se estenda até a uma zona geográfica proibida, até a um procedimento de espaço aéreo publicado ou coincida com a altura mínima de voo num local onde é provável o sobrevoo de aeronaves tripuladas (por exemplo num túnel VFR);
b) Integrar a MoC Light-UAS.2512 (M2 paraquedas)
i) Operações de categoria específica em zonas urbanas (elevada densidade populacional);
ii) Operações de categoria específica em zonas de baixa densidade populacional onde é expectável a presença de pessoas não envolvidas e formação de ajuntamentos (densidade populacional dinâmica);
c) Outro tipo de operações que devido ao elevado risco podem determinar a necessidade da completude com um ou mais meios de conformidade acima referidos (i.e., robustez média para determinados OSOs técnicos – MOC FTB SC Light-UAS).
Nas situações onde o sistema de contenção careça de garantias quanto ao desempenho, portanto sempre que o volume adjacente resultante do voo do UA ou UAs à velocidade máxima horizontal e vertical coincidir com uma zona geográfica proibida, um procedimento de espaço aéreo publicado em espaço aéreo controlado ou não controlado exposto ao tráfego aéreo recorrentemente, incluindo o nível correspondente à altura de voo ocupada pelas aeronaves tripuladas, os operadores devem apresentar um design verification report (DVR) emitido pela EASA para o UA(s), especialmente se não for possível introduzir ou aplicar mitigações através de restrições operacionais em altura que garantam uma proteção horizontal devido aos obstáculos naturais na área adjacente (sheltered effect).
Nestas situações em que o DVR é necessário, o requerimento de solicitação de autorização específica deve ser acompanhado do relatório DVR da EASA para o sistema de contenção instalado no(s) UA(s) como meio de evidenciar a mitigação técnica necessária relativa à contenção melhorada.
Considerando que o Step #2, relativo à determinação dos requisitos de contenção do UAS, disponibiliza uma orientação na qual é referida a distância de 35 km como um limite máximo para um UA de dimensão reduzida (limite de autonomia) e limite mínimo de 5 Km, o operador deve basear a determinação da área adjacente de acordo com o tempo de voo máximo da UA numa determinada direção, durante 3 minutos à velocidade máxima. O volume adjacente é o prolongamento vertical da área adjacente.

Figura 3 – Esquema representativo da determinação da área adjacente
Neste sentido, para definir o espaço aéreo adjacente inicial a fim de verificar se carecem de um DVR da EASA para o sistema de contenção de acordo com os critérios expostos, as seguintes fórmulas podem ser utilizadas para calcular a dimensão do mesmo após a área de segurança no ar:
Cálculo do Volume adjacente mínimo
Espaço aéreo adjacente horizontal (m) = Vmax horizontal (m/s) X 180s (3min)
Espaço aéreo adjacente vertical (m) = Vmax vertical (m/s) X 180s (3min)
Nível de contenção melhorado e integração de um sistema FTS é fundamental quando a área/volume adjacente (5-35Km):
- Contém aglomerações de pessoas (cidades, festivais, swarms, eventos desportivos e/ou manifestações);
- Se estende até um procedimento de espaço aéreo publicado (por exemplo, ILS, aproximação baseada em VOR etc);
- Se estende até uma zona geográfica proibida (e.g. aeroportos);
- Coincida com a altura mínima de voo num local onde é expectável a operação de aeronaves tripuladas (e.g. túnel VFR ou linha de costa).

Figura 4 – Exemplo semântico de pessoas e bens a proteger na área adjacente.
Legenda: OV – Volume Operacional (Operational Volume), FG – Geografia de voo (Flight Geography)
Condições locais
O operador de UAS, que solicite uma autorização operacional, detenha privilégios no LUC ou declare um STS tem de avaliar todas condições locais aplicáveis no País onde pretende executar a operação. Essa lista não exaustiva das condições que vão sendo identificadas em Portugal podem ser úteis para a análise de risco. Essa informação está disponível no ponto 4. “SÚMULA DAS CONDIÇÕES LOCAIS”, aqui, sendo aplicáveis no território nacional.
Formulários de pedido
Os formulários e os modelos traduzidos encontram-se disponibilizados na página eletrónica da ANAC.
Para mais informações relativamente à submissão de requerimentos relativos à categoria específica que carecem de uma autorização operacional, declaração de um cenário de operação padrão e solicitação de um certificado de operador de UAS Ligeiro consulte a respetiva página assinalada.
Os operadores de UAS devem estar atentos às atualizações dos AMC/GM, prevalecendo os meios de conformidade e os modelos da versão mais atualizados desse documento da EASA. Mais informações sobre este assunto disponíveis na página da EASA relativa à categoria específica.